福建特色土楼旅游全攻略
福建土楼很多人看过之后都只觉得是一个一个大大的方的圆的房子,实际上专家有一个明确定义,不是所有土做的房子都叫土楼。福建土楼是特指分布在闽西和闽南山区那种适应大家族聚居、具有突出防卫功能,并且采用夯土墙和木梁共同承重的巨型楼房住宅。
看福建土楼一定要看它的防御功能和建筑特色!
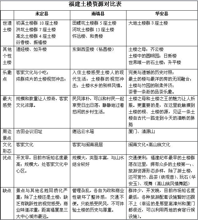
游“福建土楼”目前有三个景区可以选:龙岩永定县,漳州南靖县,漳州华安县。以下对比三个县的土楼特色,仅供参考


初识土楼:如果墙能说话
“如果墙能说话”,这是我看华安上坪三座建成于明朝万历年间的土楼时一直萦绕在我脑海中的一句话。在600多年风雨的冲刷下,三座土楼伤痕累累。日新楼只剩下几堵残墙、几根立柱和大片地基;有点像石磨,用于对付“地痞恶霸”最终引火烧身的升平楼也只能静静的流淌自己的悲伤;号称“土楼之母”的齐云楼里不仅有“盗宝”伤疤,还隐隐约约藏有战乱的引子……
置身于这些厚重而沧桑的土楼废墟里,我仿佛听到站着的一根根石柱在说话,睡着的一块块石头在说话,残缺的一间间错落有致的房间在说话,甚至墙头枯萎的一层叠着一层的叶子也在说话!时光仿佛就在瞬间流转,我静止着却看到历史在回来:一群群人从我身边走过,一阵阵笑声在我身边飞过,一声声怒骂在我脑中闪过,还有那姑娘的私语,那壮汉的梦想,那家族的责任与荣誉……
如果真能让土楼说话,该有多好?
体验土楼:从古老到现代
伴随着茶园里低矮的茶树清香,雄伟壮观的二宜楼在一湾清水、几许绿树的映衬下渐渐走入眼帘。与“土楼之母”齐云楼不同,二宜楼“健康壮硕”,一见到她,我就领略到遗憾与完美的不同魅力。
二宜楼的防御系统和建筑魅力把我征服,特别像传声洞、排水口、每家每户门前不同的木雕等这些别具匠心的细节,还有那些精美却承载着历史尘埃的壁画,无论是半裸美女还是伺女图,无论是不同时间指向的钟表还是仍在研究的文字符号,都将建楼主人的开放与前卫,博学与包容,走在时代尖端的气质展现得淋漓尽致。墙壁上,贴着泛黄的英文报纸,清晰可见的“1932年”,轻而易举地就将当年楼主人漂洋过海,经营人生的风风雨雨带到你的面前。
二宜楼旁边的南阳楼比二宜楼要瘦小一些,但作为土楼博物馆,它非常让人流连。但或许是二宜楼太完美了,若不是南阳楼里那些珍贵的史料,它很容易被二宜楼抢了风头。
东阳楼更像现代的民居,简单的看过后,就不太愿去打扰居民的生活。
楼里的居民总会大方地对你微笑,银发的老婆婆会主动邀请你坐下来喝茶,或者要不要来点特产,随意而亲切。
大地土楼的完美给人完全不同于上坪土楼,他们更像一场浑厚的民歌盛宴,每一个细节都是动人的音符;也像一本生动的教科书,让我们边欣赏边体验风水、建筑、军事等等知识。
南靖田螺坑土楼群因“四菜一汤”而闻名,聚居在一起的土楼在半山腰间形成一种气势,但不如二宜楼那样雄伟。
走进景区,首先见到一些挂着饭店、住宿招牌的“现代土建筑”,还有在印着广告的户外帐篷里销售土特产的摊子,凌乱而有趣。
土楼里几乎住满了人,一跨入大门,浓浓的生活气息就扑面而来。女人们在水池旁洗东西,孩子们在跑跑闹闹,中间的院子里一边晾晒着李干、梅菜、中药等特产一边售卖,还有很多的帐篷广告。我坐在院子里一处快餐桌旁休息,旁边的游客笑我说:“感觉你就像坐在超市门口吃快餐。”
再细看这些土楼,木头都散发着古老的气息,但它不再停留在历史的那一头。
夜里的田螺坑相当静逸,景观灯打在墙上,让游道在在夜里依旧清晰可见。可惜这里见不到像二宜楼那样精致的雕刻与装饰,占地面积也不大,实用性大过艺术性。
欲昌楼传说有700年历史,但无确实的证据。它更有名的是“东歪西斜楼”这个外号,里面的柱子都倾斜着,像女人在显摆摇曳的身姿,奇特的是,经历了这么多年,它依旧安康。院子里的旅游品销售生意很好,秩序也很好。
感悟土楼:不同土楼的美
从华安上坪到大地再到南靖田螺坑,我看的土楼从破旧沧桑到富贵荣华,再到接近现代,无意中我走了一条土楼的发展之路。在上坪见到那些残羹断臂似的的土楼,总有一种摸之不去的苍凉,久久在心中不散。而二宜楼等又从另外一个方面去点燃你心中钦佩人类伟大的熊熊火焰。田螺坑的土楼染上了浓浓的现代气息,宛若一个深山的寨子,是一个可以让你短暂的逃离现实获得安静的地方。


当土楼变成世界遗产,人们看土楼到底是要看什么呢?
威风凛凛城堡,富甲一方的宗族,严密的军事系统,细致的建筑工艺,土楼里的风风雨雨,土楼里民生味十足的土日子……在土楼的智慧和土楼的生活中,哪种更能吸引你呢?恐怕只有看过,才有自己的答案。
华安土楼:多元感受贯穿古今
华安土楼主要分为大地土楼群与上坪土楼群两部分,以“土楼之王”二宜楼为代表的大地土楼群都属于世界遗产的行列,这里有最适宜居住的环境、最独特的布局构造、最周密的防卫设施、最厚实外墙、最科学的设计、最丰富的壁画、最完整的保存、最早获得“国保”和走向世界最早的“九最”二宜楼,也有涵盖福建土楼全貌的土楼博物馆南阳楼,还有民居风格浓厚的东阳楼。
上坪土楼群年代久远,由齐云楼为首的“土楼之母”领衔,“土楼中的圆明园”日新楼和世界唯一的石土楼--升平楼坐镇,残垣断壁的感伤里却是另外一种风情。
观赏过两地土楼后,因为其风格的不同而没有雷同的感觉,反而有强烈的对比,游客能有很大的想象空间,收获算是颇多。
县城附近有世界上种类最多的竹种园,可以徜徉于绿色汪洋之中,感受奇形怪状的竹子带来的目不暇接。土楼与青竹,黄色与绿色,建筑与自然,这样不重复的视觉感受,让人不断沉浸到新鲜里。
不过,由于华安土楼开发起步较晚,各种旅游配套不全。当然,也有商业味道不浓的好处。

南靖最棒的景色就是田螺坑土楼群和塔下土楼水乡,从南靖县城到书洋再到田螺坑-下版(裕昌楼)-塔下,或者从南靖到书洋-和贵楼-梅林,途经云水瑶古镇,这是两条比较经典的旅游路线。
田螺坑土楼群因其“四菜一汤”的造型而闻名,尽管其几座土楼相对其他土楼而言没有太长的历史,但是里面大部分房间依旧居住着村民,生活气息十分浓厚,是一个体验当代土楼人家生活的好地方。
塔下水乡的景色也是独一无二的,土楼的刚毅与溪水的柔情纠结在一起,体现出大自然鬼斧神工与人类智慧的完美交融,此地是当之无愧的底片杀手。
河坑土楼群的“北斗七星”与田螺坑交相辉映,但除了个别土楼还有历史的影子外,多为上世纪所建。因此,南靖土楼最大的感受就是民风很重,生活气息很浓,土楼的历史感与建筑特色往往被淹没。
但是南靖土楼的交通也不算便利,每天只有几班按时发车的班车,而且车况不好。再加上景点就是村民的家,管理上存在很多漏洞,村民们为了生存开店摆摊,杂乱无序,一些现代户外广告镶嵌在景点中破坏了整体的感觉。
永定土楼:客家大家族
永定土楼起步早,客家文化的宣传与发展也做得到位,以至于在很长一段时间人们提起福建土楼首先想到永定。但是随着学术研究的推进,福建土楼不仅只有客家土楼还有闽南土楼的概念传播开来,看永定土楼不能代表福建土楼的全貌。
永定土楼群比较多而大,方楼、圆楼、五凤楼似乎应有尽有,客家民俗文化村里有一些表演和体验,让人真正融入到土楼的生活中去,体验客家的情、义、礼。除了土楼还有温泉,一边看土楼一边享受温泉的滋润还是挺不错的享受。
但是永定土楼可能出镜率太高,给人的感觉并没有超过图片或者是影像所带去的震撼,又或者是过分强调客家民俗,而忽略了建筑本身的文化,让很多人看过永定土楼之后,依旧只是停留在土楼那个圆圆的堡垒阶段,深入的东西没有被带走。而大量的土楼,装饰上也风格一致,看多了,视觉容易疲劳,让人感觉陷入到一个又一个的建筑圈圈里。